设为首页|加为收藏
当前位置: 网站首页 -> 学生管理 -> 正文

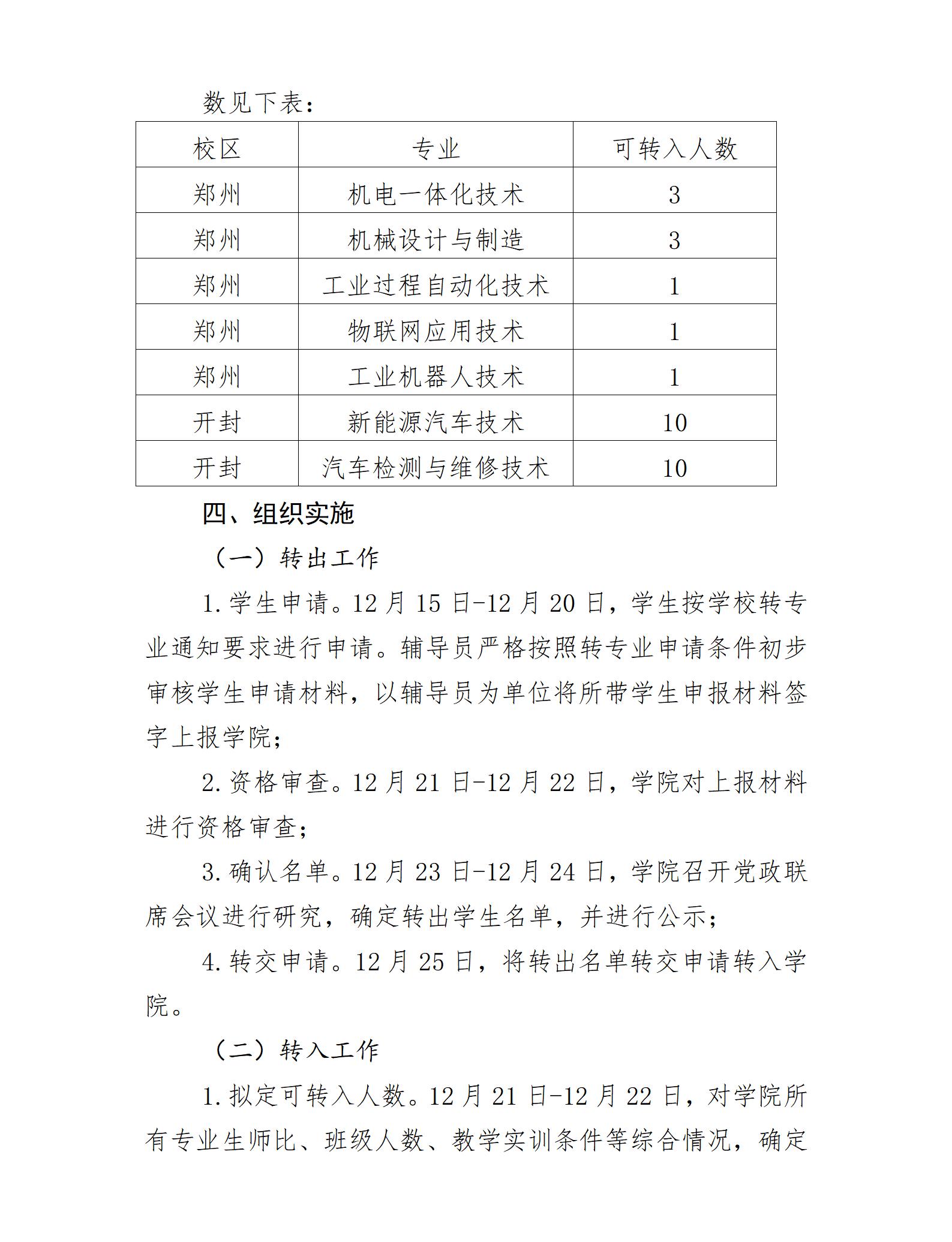
机电工程学院 关于做好2023级学生转专业的实施方案

发布日期:2023-12-15  来源:机电工程学院   点击量:


Copyright 2004-2025 河南应用技术职业学院 豫ICP备15030149号      


版权所有:河南应用技术职业学院-女子大生内射久久